
选车好时节,买车正当时
万众期待的远通五一车展即将开幕
市县联动、全域车展,品牌云集
厂商携手钜惠,买车不用东奔西走
订车还能抽大奖!
名牌空调等你来

4月30日-5月5日
主会场:沂河路南远通汽车超市
详询400-6699-539
福利送不停
你关心的价格政策为您奉上!
赶紧来看看吧!
1
奔驰
1、购车享万元礼包
2、任意品牌置换至高享10000元保险补贴
3、老客户进店即享全车安全检测一次及发动机厂清洗,老带新老客户享价值1998元车辆镀晶,续保客户享空调清洗一次,更换配件享8折优惠。
咨询热线:0539-8917888
0539-2999999
2
一汽奥迪
1、分期购奥迪A4L、A6L、Q5L车型,现金优惠10万元起
2、全系车型可享万元装饰礼包
3、全系可享分期0首付、60期超长贷,购车无压力
4、全系车型均可参与置换,至高享20000元现金补贴
5、符合大用户购车条件,可额外享3000-10000元现金优惠
咨询热线:0539-2702888
3
上汽奥迪
1、置换礼:增换购享5000元补贴,送折叠自行车
2、精英礼:精英人群购车可享5000元现金补贴
3、用车礼:尊享5年10次免费机油、机滤 (价值10000元)
4、限量礼:活动期间30台限量资源,至高钜惠10万元
5、转介礼:老客户转介绍新客户成功定车,双方皆可获赠奥迪定制行李箱一个
咨询热线:0539-2807789
4
凯迪拉克
1、IQ傲歌新车上市,购车尊享七重礼遇
2、任意品牌车型置换增购凯迪拉克全车系可享至高20000元补贴
3、购车尊享价值25000元保险礼遇
4、60期金融分期,额外享万元金融补贴
咨询热线:0539-8504888
5
北京汽车制造厂
1、全系5.98万元起 终身免费保养、终身免费道路救援、8年20万公里免费道路救援
2、车展置换综合补贴12000元
3、车展期间分期购车0首付
咨询热线:0539-7352345
6
一汽大众
1、展前交399意向金,购车赠送豪华精品十件套!
2、购一汽-大众新能源ID.4/6/7系列,至高优惠70000元
3、购一汽-大众燃油车至高享55000元钜惠
4、车展期间,至高享24000元置换补贴
咨询热线:0539-8465908
7
上汽大众
1、置换补贴至高12000元
2、订车即享5999元专属大礼包
3、0利息、0首付、尊享60期超长贷
4、试驾即送精美礼品一份
咨询热线:0539-8465929
8
一汽红旗
1、2年0利息 5年超长贷
2、置换补贴至高 50000元
3、终身免费保修 终身免费救援
4、终身免费取送 4年或10万公里免费保养
咨询热线:0539-8486111
9
一汽奔腾
1、置换至高享受万元补贴
2、T556.89万,B70综合钜惠4万元
3、奔腾小马火热预售中 交1000抵2000还享受终身质保
咨询热线:0539-8465930
10
吉利银河
1、置换吉利银河L6现金补贴4000元
2、置换吉利银河L7现金补贴4000元
3、置换吉利银河E8现金补贴8000元
4、教师和公务员享受专属优惠
咨询热线:0539-7678718
11
奇瑞iCAR
1、四驱车型置换补贴:同品3000元,它品2000元
2、购车赠送原厂充电桩包基础安装(6个月内有效)
3、购车赠送精品礼包十件套
4、1年5万无息,五年低首付低利息
5、整车终身质保+三电系统终身质保
咨询热线:15963900725
12
岚图汽车
1、全系享至高50000元置换补贴
2、按揭享零首付、零利息、零月供三种购车方案
3、车展期间定购享万元大礼包
4、全系享终身质保等六大基础权益
咨询热线:15106611099
13
小鹏汽车
1、车展专享20000积分
2、小鹏P7i至高6.5万购车权益
3、小鹏G9至高4.3万购车权益
4、小鹏G6至高3.6万购车权益
3、置换补贴1-1.5万
咨询热线:0539-8178090
0539-7675071
14
比亚迪汽车
海豚、宋PLUS DM-i、宋PIUS EV、海豹、护卫舰、驱逐舰、海豹DM-i等全系车型,同品牌以旧换新,至高享受1万元置换补贴,其他品牌以旧换新,至高可享受9000元置换补贴。
咨询热线:0539-7373000
15
东风本田
1、车型免费评估,置换至高享万元补贴
2、特供车51台,全系至高综合优惠8万元
3、金融购车0首付,尊享5年超长贷
咨询电话:0539-7082888
16
广汽本田
1、本品置换至高可享万元补贴
2、订车可享价值千元的购车大礼包
3、60期低息超长贷等您享
4、老车主转介绍享基础保养一次
5、二手车评估即享精美好礼一份
咨询热线:0539-8020333
17
一汽丰田
1、置换补贴至高可享17000元
2、多种金融购车选择:0首付/0利息/505金融政策
3、购车额外赠送千元大礼
4、购车可享新车VIP专享礼包
咨询热线:0539-7389888
0539-8397000
18
广汽丰田
1、置换至高享10000元专属补贴
2、厂家限量特价车,数量有限,先到先得
3、0首付、0利息、超长贷,轻松贷回家
咨询热线:0539-7678526
19
别克
1、五一车展30台特价车,专属优惠福利
2、至高享30000元置换补贴
3、分期首付低至15%,一张身份证秒批
4、置换别克燃油车,送首年交强险
5、定车享3000元购车大礼包
咨询热线:0539-7068789
20
雪佛兰
1、置换补贴至高可享10000元
2、0首付 低月供5年超长贷
3、插混版探界者Plus领潮上市,5月5日前下定享价值2.5万元新车四大权益礼包
4、科鲁泽5.99万起 星迈罗8.99万起
咨询热线:0539-7068678
21
起亚
1、综合钜惠至高70000元
2、燃油车置换至高享双倍置换补贴
3、分期购车送5年免费保养
4、6台特价车名额冰点价秒杀
5、老客户转介绍送免费基础保养一次
咨询热线:0539-7678877
22
北京现代
1、北京现代全系至高优惠7万元
2、置换补贴高至2万元
3、金融分期享1-5年0利息
4、老友转介绍购车赠基础保养一次
咨询热线:0539-2917888
23
捷达
1、购SUV车型可299元享6299元双保套餐
2、分期可享厂家60期贴息,0首付低月供
3、一汽集团子品牌置换双V至高可享10000元(含税)补贴。它品置换捷达VS5和捷达VS7分别可享3000元(含税)和4000元(含税)置换补贴。
4.特殊人群补贴礼:公务员、医护、教师、消防员可享2000元额外补贴
咨询热线:0539-7675909
24
斯柯达
1、老客户再购礼:购买任意斯柯达车型,享3000元-5000元增购补贴,赠送原厂终身保养或iPhone手机一部
2、置换礼:置换享至高5000元置换补贴
3、保值回购礼:购买任意斯柯达车型,享三年八折保值回购
咨询热线:0539-7385999
25
进口大众
1、车展综合至高优惠15万元
2、置换补贴至高2.5万元
3、首付最低20%,60期超长贷
咨询热线:0539-7060086
26
五菱汽车
1、五菱货车系列,3.19万元起
2、五菱星驰,4.98万元起
3、分期享低首付、低利息、可贷5年
4、二手车免费评估,至高享万元置换补贴
咨询热线:0539-8486050
27
五菱新能源
1、宏光MINIEV-2.98万元起
2、缤果综合优惠2万,置换补贴6000元
3、五菱星光7.98万起,综合优惠10000元,置换补贴3000元
4、宝骏云朵综合优惠28000元,置换补贴10000元
5、宝骏悦也PLUS综合优惠10000元,置换补贴2000元
咨询热线:0539-8486001
28
荣威
1、荣威油电同降20000元
2、置换补贴至高享20000元
3、至高享60期超长贷,36期8万0息金融
4、7项限时权益+2000元购车大礼包
咨询热线:0539-8562877
29
上汽大通
1、大家9原价41.98,限时优惠15万!
2、金融分期享24期0利率
3、置换补贴至高可享6000元
4、购上汽大通皮卡享终身质保
咨询热线:0539-7678822
30
捷途
1、二手车免费评估,旧车置换至少抵4万
2、零首付,至高可享5年60期超长贷
3、购车送精品礼包一份
4、5台特价车
咨询热线:0539-7678727
31
星途
1、至高可享40000元置换补贴
2、订车可享10项汽车装潢大礼包
3、0首付0利息60期等多种方案可选择
4、星途老车主成功转介绍赠送基础保养一次
5、到店试驾赠送精美礼品一份;瑶光C-DM享9.9元深度试驾3天礼。
咨询热线:0539-2032222
32
奇瑞风云
1、车展综合至高优惠4万元
2、置换补贴至高8千元
3、购车免费安装充电桩
4、购车享整车+三电终身质保
咨询热线:0539-8258866
33
哪吒汽车
1、至高直降22000万
2、至高6000元置换补贴
3、10台特价车限时抢购
4、至高6年12次基础保养
咨询热线:18353957199
34
零跑汽车
1、全系车型至高享20000元现金补贴
2、分期购车可享1-3年0息政策
3、至高可享20000专项能量补贴
咨询热线:0539-8228158
35
极狐汽车
1、限时优惠至高40000元
2、置换补贴至高10000元
3、金融可做0首付,0利息
4、专属8折特价车
5、订车享车展专属豪华装饰大礼包
咨询热线:0539-2702816
36
奇瑞新能源
置换送价值千元精品改装礼包
1、现金优惠2000元+
2、价值1599元精品加装礼包
3、VIP专属礼包、成本价购价值3980元终身保养套餐权益
咨询热线:0539-8256588
37
吉利远程
1、吉利远程超级VAN,全系车型可享增换购4000元
2、金融分期可享8万-10万2年0息
4、订购远程全系可享8年40万公里质保
咨询热线:539-7675916
38
领航卡车
1、部分特价车至高直降10000元
2、分期购领航卡车至高享7万2年0利息金融政策
咨询热线:13563958996
39
福田祥菱
1、任意货车置换福田祥菱至高享3000元置换补贴
2、分期购福田祥菱至高享4万2年0利息金融政策
咨询热线:13563958996
40
解放轻卡
1、490plus车型活动期间订车优惠3000元,享受梦想合伙人权益;虎VR车型活动期间订车优惠5000元;
2、分期购车享2年0利息金融政策。
咨询热线:18265971821
41
福田奥铃
1、奋斗版车型,享0首付0利息金融政策
2、指定长轴距车型订车优惠6666元
3、奥铃M卡享两年免息政策,置换补贴500元大礼包
咨询热线:15753902816
42
飞凡
1、限时现金优惠至高30000元
2、免费赠送10000元选装权益
3、全系置换补贴10000元
4、金融贴息至高8000元
咨询热线:0539-7386699
具体政策以现场为准
更多精彩
远通五一车展与你不见不散
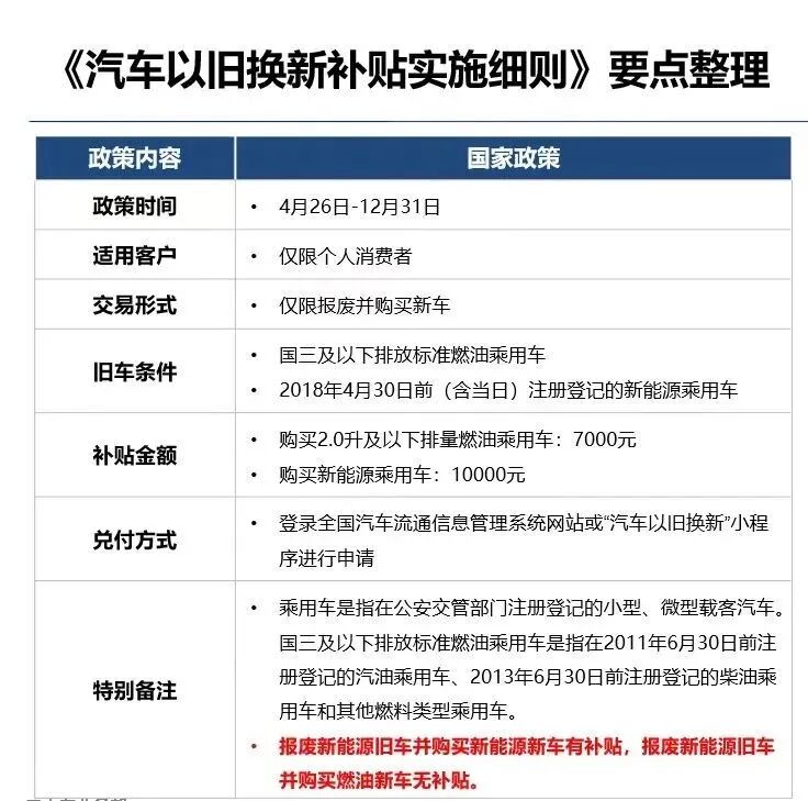
4月26日
商务部、财政部等7部门联合发布
《汽车以旧换新补贴实施细则》
以旧换新补贴7000-10000元
为车展换新购车加码
